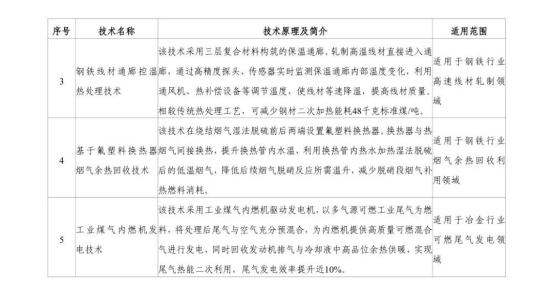
11月7日,工信部公示了《国家工业和信息化领域节能降碳技术装备推荐目录(2025年版)》,其中,适用于钢铁行业节能降碳技术共有8项,详情如下所示。

根据《工业和信息化部办公厅关于组织开展2025年度国家工业和信息化领域节能降碳技术装备推荐工作的通知》(工信厅节函〔2025〕150号),经企业自愿申报,省级工业和信息化主管部门、有关行业协会和中央企业推荐,专家评审等程序,我部编制了《国家工业和信息化领域节能降碳技术装备推荐目录(2025年版)(征求意见稿)》,现予以公示。公示时间为2025年11月8日至11月14日(公示期7天)。如有异议,请于公示期内将书面意见反馈至工业和信息化部(节能与综合利用司)。
联系电话:010-68205341
电子邮箱:jienengchu@miit.gov.cn
附件:国家工业和信息化领域节能降碳技术装备推荐目录(2025年版)(征求意见稿).pdf
工业和信息化部节能与综合利用司
2025年11月7日
钢铁行业节能降碳技术如下所示:



